
Pandemic Stress Aged Brains Even Without COVID Infection
Truly Free: Beyond Laundry for Gut Health & Home
If you’re actively working on restoring your gut health, yet continuing to clean your clothing with standard detergents, wipe down surfaces using chemical-laden sprays, and stocking your kitchen with items loaded with artificial colors and unhealthy oils, it’s time for a serious conversation. I’ve emphasized this point repeatedly, and I’ll keep doing so: achieving optimal […]
Jay Cutler’s 3 Key Deadlift Errors Sabotaging Gains and Back Health
Latest Posts

Can Diet Alone Reverse Diabetes Without Surgery?
Achieving weight loss through non-surgical methods offers numerous benefits, including the avoidance of risks associated with invasive procedures that alter the gastrointestinal tract. Understanding the Debate Around Bariatric Surgery Professionals in the field of bariatric surgery strongly oppose descriptions that liken their procedures to extreme measures like internal jaw wiring or incisions into healthy tissues […]

Truly Free: Beyond Laundry for Gut Health & Home
If you’re actively working on restoring your gut health, yet continuing to clean your clothing with standard detergents, wipe down surfaces using chemical-laden sprays, and stocking your kitchen with items loaded with artificial colors and unhealthy oils, it’s time for a serious conversation. I’ve emphasized this point repeatedly, and I’ll keep doing so: achieving optimal […]

Social Factors Triple Long COVID Risk, Study Reveals
Investigators from Mass General Brigham spearheaded a comprehensive national study revealing that socioeconomic challenges such as financial difficulties, food insecurity, limited access to healthcare, and various other social determinants are strongly associated with elevated risks of developing long COVID. Long COVID is characterized by a broad spectrum of symptoms that either emerge or continue for […]

106-Mile Ultra Race Reveals New Insights on RBC Recovery
Participating in an ultramarathon stands out as one of the most extraordinary demonstrations of human stamina and perseverance. These events typically involve traversing more than 100 miles across challenging, uneven landscapes, frequently navigating mountainous regions and continuing through the night. Such endeavors highlight the remarkable synergy between physical capability and psychological determination. The immense physical […]

Avoid These 3 Habits to Fix Crepey Skin Issues
Let’s clarify an important distinction right away: crepey skin differs from wrinkled skin, though they often share underlying causes. Addressing crepey skin through targeted strategies can simultaneously benefit fine lines and wrinkles, providing a significant advantage for overall skin health. While incorporating beneficial products into your routine matters greatly, avoiding certain counterproductive habits is equally […]

Embracing Single Life: Joy Over Fear
Not a Witch, Not a Spinster, Not a Divorcee “The greatest thing in the world is to know how to belong to oneself.” ~Michel de Montaigne Many individuals dread arachnids. Others tremble at the thought of addressing a crowd. My deepest apprehension? That my constant companion will forever remain my own image staring back. Increasing […]

Exosome Facelift Facial NYC: Advanced No-Downtime Skin Renewal
If you’ve been exploring terms like “exosome facial in NYC,” “top exosome therapy in New York,” or “downtime-free anti-aging facial in Manhattan,” you’re part of a growing wave of interest. Exosome-based therapies have surged in popularity as cutting-edge regenerative skincare options, first popularized in South Korea and now transforming premium facial experiences across New York […]

Unlocking Benefits of Methylated B Vitamins: Key Facts
Describing the significance of B vitamins for overall wellness barely scratches the surface of their importance. This group of eight vital nutrients—including thiamin, riboflavin, niacin, pantothenic acid, vitamin B6, biotin, folate, and vitamin B12—plays indispensable roles in maintaining optimal brain activity, synthesizing neurotransmitters, facilitating healthy methylation processes, and supporting numerous other physiological functions throughout the […]

Genetic Roots of Overlapping Mental Disorders Revealed
A groundbreaking genetic investigation demonstrates that numerous mental health conditions are deeply interconnected at the biological level, explaining why individuals frequently receive multiple diagnoses rather than just one. Credit: AI/ScienceDaily.com Understanding the Prevalence of Multiple Psychiatric Diagnoses An extensive collaborative effort involving scientists from around the world is providing fresh insights into a persistent mystery […]
Popular Now

Religion Decline Fueled Deaths of Despair Pre-Opioids
A recent investigation reveals that the decreasing involvement in organized religion among middle-aged white Americans with limited education could be a key factor behind the surge in what experts term “deaths of despair.” These tragic outcomes encompass deaths resulting from drug overdoses, suicides, and alcoholic liver disease. The study uncovered a distinct correlation at the […]

Study: Hormone Therapy Offers Limited Benefit with Post-Surgery Radiotherapy for Prostate Cancer
Researchers from the UCLA Health Jonsson Comprehensive Cancer Center have conducted a groundbreaking study indicating that incorporating hormone therapy alongside radiotherapy following prostate surgery delivers minimal survival advantages for the majority of prostate cancer patients, particularly those exhibiting extremely low levels of prostate-specific antigen (PSA) prior to undergoing treatment. The investigation revealed that individuals with […]

Fire and Ice Facial: Key Benefits, Results & Expectations
The fire and ice facial is widely recognized for delivering an instant “refreshed and revitalized” appearance without any artificial or exaggerated effects. This treatment is particularly favored by individuals seeking noticeable improvements in their skin’s condition without enduring prolonged periods of peeling, irritation, or the need to stay indoors for recovery. If the name suggests […]

GLP-1 Drugs Cut Asthma Exacerbation Risk in Obese Teens
Teenagers dealing with overweight or obesity alongside asthma who began treatment with GLP-1 receptor agonists demonstrated a substantially reduced likelihood of experiencing asthma flare-ups when compared to those who did not receive these medications. In a detailed retrospective cohort analysis involving 1,070 individuals aged 12 to 18 years, just 5.4% of the participants using GLP-1 […]

Unveiling Hidden Fatigue Causes and Low Energy Symptoms for Better Vitality
Common Indicators of Low Energy Experiencing a persistent sense of exhaustion despite getting what seems like sufficient rest at night is a phenomenon that countless individuals dismiss as mere consequences of high stress levels or overly demanding schedules. However, this ongoing weariness might actually point to more profound concerns related to your overall vitality and […]

Extend Overnight Fast 3 Hours Before Bed for Better Heart Health
Scientists from Northwestern Medicine conducted an investigation into whether synchronizing an overnight fasting period with an individual’s inherent sleep-wake cycle could enhance cardiovascular and metabolic wellness. The body’s circadian rhythm holds a pivotal position in overseeing both heart-related and metabolic processes. Notably, the participants in this research did not cut back on their total calorie […]

King Kamali on Harnessing Negative Energy in Bodybuilding Success
In Episode 273 of The Menace Podcast, host Dennis James welcomed Chris Cormier, Milos Sarcev, and a notable special guest, Shahriar “King” Kamali. During the discussion, Kamali opened up about how he managed to keep his bodybuilding trajectory on course, undeterred by the discouragement from detractors and negative influences throughout his career. King Kamali Shares […]

Chunky Monkey Date Bark: No-Bake Banana Delight
I have developed a real passion for all things involving dates lately. Date bark has become incredibly popular these days, which sparked my creativity to develop this irresistible chunky monkey date bark variation. This delectable treat features multiple layers of rich chocolate, soft dates, creamy peanut butter, and crunchy peanuts. Whenever I prepare it whether […]

Fish Oil Supplements May Fail Without Key Enzyme for Cancer Protection
Approximately 19 million adults across the United States regularly consume fish oil supplements. These supplements are packed with omega-3 fatty acids, primarily eicosapentaenoic acid (EPA) and docosahexaenoic acid (DHA). Individuals often turn to these products expecting benefits such as decreased inflammation and a reduced likelihood of developing chronic illnesses. A Critical Gene’s Role in Safeguarding […]

Sneaky Post-Snowstorm Home Health Risks Revealed
Across much of the country, this season has brought substantial amounts of snowfall accompanied by frigid temperatures. Although the sight of that soft, pristine layer of frozen flakes covering everything can feel enchanting and serene, there lurks a more sinister aspect to these winter events beyond just the dangers posed by slippery roads and icy […]

Exercise Plus Omega-3s Boosts Teeth Health and Immunity
Recent findings from a study published in Scientific Reports reveal that incorporating regular physical activity alongside omega-3 fatty acid supplements can markedly strengthen immune responses and alleviate the intensity of chronic apical periodontitis, an inflammatory condition impacting the root tip of teeth. Understanding Apical Periodontitis Apical periodontitis develops when harmful bacteria from unaddressed dental caries […]

106-Mile Ultra Race Reveals New Insights on RBC Recovery
Participating in an ultramarathon stands out as one of the most extraordinary demonstrations of human stamina and perseverance. These events typically involve traversing more than 100 miles across challenging, uneven landscapes, frequently navigating mountainous regions and continuing through the night. Such endeavors highlight the remarkable synergy between physical capability and psychological determination. The immense physical […]

Key to Heart Health: Food Quality in Low-Carb and Low-Fat Diets
A groundbreaking study featured in JACC, the premier publication from the American College of Cardiology, indicates that the specific types of foods selected within low-carbohydrate or low-fat dietary regimens hold greater significance for heart health than merely reducing carbohydrates or fats alone. The investigators discovered that when these diets incorporated nutrient-rich, whole foods, they correlated […]

Multiple Pathways Drive Therapy Resistance in Triple-Negative Breast Cancer
Approximately 50% of patients diagnosed with triple-negative breast cancer (TNBC) eventually develop resistance to their prescribed therapies. This resistance significantly heightens the risk of tumor recurrence following initial treatment, thereby drastically diminishing overall survival prospects for those affected. A team of scientists from Baylor College of Medicine has uncovered compelling evidence indicating that TNBC employs […]

Embracing Single Life: Joy Over Fear
Not a Witch, Not a Spinster, Not a Divorcee “The greatest thing in the world is to know how to belong to oneself.” ~Michel de Montaigne Many individuals dread arachnids. Others tremble at the thought of addressing a crowd. My deepest apprehension? That my constant companion will forever remain my own image staring back. Increasing […]

Study Reveals Rise in Heart Attack Fatalities Among Under-55 Adults 2011-2022
Recent research has uncovered a troubling increase in fatalities from heart attacks among adults under the age of 55 between the years 2011 and 2022, with women demonstrating a higher likelihood of dying following their initial heart attack compared to men. This compelling data emerges from a comprehensive study featured in a special Go Red […]

Major Study: No Autism Risk from mRNA COVID Shots in Pregnancy
Administering an mRNA COVID-19 vaccine either shortly before conception or at any stage throughout pregnancy shows no association with autism spectrum disorder or other developmental issues in offspring, as revealed by a significant study showcased at the Society for Maternal-Fetal Medicine’s 2026 Pregnancy Meeting. These results offer fresh insights into the enduring health outcomes for […]

Pool Safety After Code Brown: Expert Timeline Explained
Nothing strikes dread into the heart of a pool lifeguard quite like the radio call announcing a “code brown.” For swimmers enjoying a scorching summer day, few things are more disappointing than the sudden order to evacuate the pool due to human waste floating in the water. In the midst of Australia’s intense summer heat, […]

ZIP Code Signals Dementia Risk Levels
ZIP Code Linked to Higher Dementia Risk Residents of neighborhoods facing social and economic challenges may encounter elevated risks of dementia, as revealed by recent investigations from Wake Forest University. Researchers identified biological indicators of Alzheimer’s disease and vascular brain conditions in individuals from these high-burden areas, with the effects being especially notable among Black […]

Myth of 200 Daily Food Choices Debunked by Science
Statistics frequently appear in wellness communications to influence habits and boost drive. However, not all figures that spread broadly are supported by robust evidence. A specific assertion has become particularly popular over time, claiming that individuals unknowingly engage in over 200 food-related choices each day. Maria Almudena Claassen, who serves as a postdoctoral researcher at […]

Momcozy D8: Mastering Deep Clean for Baby Bottles Beyond Manual Limits
If you’ve ever quickly rinsed out a baby bottle, examined it against the light, and decided it appeared sufficiently clean, you’re in good company with countless other parents. This is a common practice among caregivers. It seems logical at first glance—when the bottle looks transparent and doesn’t emit any off odors, it instinctively feels ready […]

Social Factors Triple Long COVID Risk, Study Reveals
Investigators from Mass General Brigham spearheaded a comprehensive national study revealing that socioeconomic challenges such as financial difficulties, food insecurity, limited access to healthcare, and various other social determinants are strongly associated with elevated risks of developing long COVID. Long COVID is characterized by a broad spectrum of symptoms that either emerge or continue for […]

Majority of Americans Unaware Alcohol Causes Cancer
A significant portion of the U.S. population remains uninformed about the serious health dangers posed by alcohol consumption, particularly its direct association with cancer development. Over half of American adults either significantly downplay or completely fail to grasp the ways in which regular drinking elevates the likelihood of developing cancer. Individuals who drink alcohol on […]

Protein-Packed Trader Joe’s Dinner Recipes
Discover these four exceptional high-protein recipes crafted exclusively with ingredients from Trader Joe’s stores across the United States. Bursting with bold flavors and incredibly simple to prepare, these dishes make perfect protein-packed options for lunch or dinner that every family member will eagerly devour. Prepare to add these favorites to your regular rotation in your […]

3 Zodiac Signs Prone to Constant Guilt: Is Yours One?
Each of the 12 zodiac signs possesses distinct characteristics and tendencies that shape their emotional responses. When examining the emotion of guilt, certain signs demonstrate a greater capacity for self-forgiveness and leniency, whereas others find themselves persistently troubled by past mistakes and overwhelmed by remorse. Naturally, an individual’s zodiac sign does not predetermine a perpetual […]

Unraveling Peru’s Band of Holes: New Clues to Ancient Mystery
Nestled within the Pisco Valley of southern Peru, the enigmatic site known as Monte Sierpe, or the renowned “Band of Holes,” showcases thousands of meticulously aligned circular pits that have long baffled researchers and explorers alike. Recent investigations, integrating sophisticated microbotanical examinations with ultra-detailed drone photography, are shedding groundbreaking light on the construction methods and […]

PFAS in Drinking Water Raises MS Risk, Study Reveals
Numerous elements contribute to heightened risks of developing multiple sclerosis, including tobacco use, specific genetic factors, and levels of vitamin D exposure. However, recent investigations published in the esteemed journal Nature Communications have identified yet another potential contributor that warrants close attention: the presence of persistent chemicals known as forever chemicals in everyday drinking water. […]

Petar Klančir’s Landmine Reverse Fly for Superior Rear Delt Development
IFBB Pro bodybuilder, endurance specialist, and renowned training coach Petar Klančir recently shared an impressive exercise technique on Instagram, showcasing a highly effective variation of the bent-over fly designed specifically to drive impressive gains in shoulder development. Through a detailed video directed at his expansive audience exceeding one million followers, this accomplished athlete from Croatia […]

Build Powerful Glutes, Quads & Inner Thighs With Lateral Lunges
Lunges represent a fundamental component in numerous leg-focused training sessions, yet it’s essential to explore the diverse variations available. A standout option is the lateral lunge, also referred to as the side lunge, which brings a fresh dimension of motion and flexibility to your exercise regimen. Below, you’ll find a detailed guide on executing them […]

Quick 20-Min Pesto Shrimp Orzo Recipe
Pesto shrimp orzo offers a simple, delicious, and creamy dish that’s prepared in only 20 minutes using just four primary ingredients. The orzo pasta is richly coated in vibrant pesto and combined with juicy shrimp and fresh tomatoes, creating an effortless dinner option for busy weeknights. This versatile recipe works wonderfully for family meals or […]

Zesty Apple Cider Vinaigrette Recipe
Tangy Apple Cider Vinaigrette Dressing This zesty apple cider vinaigrette stands out as an excellent choice for anyone who enjoys dressings with a bold, tangy profile. It incorporates a reduced amount of oil compared to vinegar, along with the sharp notes of garlic and mustard, creating a dressing that’s assertively flavorful. It’s perfect for tossing […]

Effective Psychological Strategies for Dental Anxiety Relief
Dental anxiety represents a widespread challenge that impacts a substantial number of individuals globally, frequently preventing them from pursuing essential oral health care. This apprehension towards dental visits often originates from previous unfavorable encounters, fear of discomfort during procedures, or simply the unfamiliar environment of a dental clinic. Contemporary psychological methodologies have emerged as highly […]

Ancient DNA Reveals Truth of First Pandemic: Justinian Plague
Scientists have, for the very first time, obtained direct genetic evidence confirming the presence of the bacterium responsible for the Plague of Justinian, recognized as the earliest documented pandemic in human history, right in the Eastern Mediterranean region where the catastrophe was initially reported almost 1,500 years ago. This pioneering achievement, spearheaded by a collaborative […]

5 Steps to Heal When Trauma Blocks Memories
“It’s all right if you can’t remember. Our subconscious is spectacularly agile. Sometimes it knows when to take us away, as a kind of protection.” ~Kathleen Glasgow A few weeks back, I ended up in tears while at the park. What was meant to be an ordinary summer outing turned emotional. I was taking my […]

Easy One-Pot Turkey Bolognese Pasta Recipe
Discover this straightforward one-pot turkey bolognese recipe that has earned rave reviews from children, delivers a generous dose of protein, and serves as an ideal solution for hectic weeknight meals when time is at a premium. Bolognese sauce has long been a personal favorite of mine, representing the epitome of comforting home-cooked meals. Throughout the […]

12% of Americans Tried Ozempic-Like GLP-1 Weight Loss Drugs
GLP-1 medications are dramatically altering the landscape of weight management across the United States, though they come accompanied by notable adverse reactions. A recent comprehensive study conducted by the RAND Corporation reveals that approximately 12 percent of Americans have experimented with GLP-1 drugs such as Ozempic for shedding excess pounds. This figure translates to nearly […]

Emsculpt Cost Breakdown: Pricing, Packages & Deals
When individuals inquire about the cost of Emsculpt treatments, they typically seek precise figures rather than broad estimates. They desire detailed information on inclusions and the comprehensive expenses associated with a complete treatment regimen. At Joanna Vargas, the Emsculpt Classic treatment is priced at $875 for each individual session, with every session lasting 30 minutes. […]

Chinese Gongs: Transforming Mental Health Through Healing Sound
In the realm of alternative wellness practices, few instruments carry the profound mystique and therapeutic potential of the Chinese gong. These ancient metal discs, with their expansive resonant tones, have captivated cultures for millennia, offering a unique pathway to mental rejuvenation. As modern life bombards us with stressors, the deep, vibrating sounds produced by Chinese […]

Illusory Fixes: Gastric Balloons to Sham Knee Surgeries
Sham surgery studies have demonstrated that several widely performed operations may essentially function as placebos themselves. Intragastric balloons first gained significant attention back in the 1980s. These devices were designed to be inserted into the stomach and then filled with either air or water, occupying a substantial portion of the stomach’s capacity to promote feelings […]

Genetic Trade-Off: Autoimmunity Risk vs Cancer Protection
Scientists from the Broad Institute of MIT and Harvard, the University of Helsinki, and collaborating institutions have conducted groundbreaking research on autoimmune hypothyroidism (AIHT), the most prevalent autoimmune condition affecting the thyroid gland. Despite its widespread occurrence, this disorder has received limited attention in scientific literature until now. The team’s extensive investigation has uncovered over […]

Decadent High-Protein Chocolate Mousse Recipe
Indulging in a luxurious dessert that aligns perfectly with my daily wellness goals is an absolute delight, and this exceptional high-protein chocolate mousse achieves just that. The ingenious twist lies in incorporating whipped cottage cheese alongside premium chocolate protein powder, transforming an ordinary mousse into a velvety, airy delight brimming with nourishing protein. With every […]

Jay Cutler’s 3 Key Deadlift Errors Sabotaging Gains and Back Health
Jay Cutler crafted one of the most remarkable physiques in the annals of bodybuilding history, and his unwavering consistency as a competitor led him to secure four Mr. Olympia titles over a career exceeding two decades. Beyond mere muscle development, the athlete nicknamed “The Quad Stomper” emphasized the importance of overall conditioning to uphold his […]

7 Essential Roles of Family Lawyers in Okmulgee
Family law represents a vital area of legal practice that deals with some of the most personal and emotionally charged matters individuals and families can face. In Okmulgee, Oklahoma, family lawyers play crucial roles in helping residents navigate complex legal issues related to marriage, divorce, child custody, and more. These professionals bring specialized knowledge of […]

Maui Wildfires Caused 67% Spike in Deaths, Many Uncounted
Recent scientific investigations have revealed the actual number of fatalities from the devastating wildfires that ravaged Lāhainā in Maui, Hawaiʻi, during August 2023. These blazes briefly positioned wildfire as the primary cause of death on the island. Researchers determined, through a comparison of mortality rates across different periods, that approximately two-thirds more individuals perished in […]

Effective Rosacea Treatments: Topicals, Oral Meds & Creams
A Dermatologist’s Comprehensive Strategy for Managing Rosacea Numerous individuals suffering from rosacea consult dermatologists in search of solutions to ongoing facial redness, inflammatory bumps, and prominent, seemingly ruptured blood vessels on the face. With more than 35 years of hands-on experience treating rosacea in my clinical practice, coupled with my personal management of the condition, […]

Easy Crockpot Thai Peanut Chicken Recipe
Slow Cooker Thai-Inspired Peanut Chicken During those busy weekdays when time seems to slip away, turning to the slow cooker becomes a real lifesaver for preparing delicious and straightforward meals that practically prepare themselves. Many people appreciate slow cooker recipes for their convenience, and this Thai-style peanut chicken dish is sure to become a favorite. […]

Eyeglasses: Easing Headaches, Screen Strain, Better Sleep
In today’s fast-paced digital world, screens dominate our daily routines, from work computers to personal smartphones and tablets, often under harsh artificial lighting conditions. This constant exposure frequently leads to widespread issues like persistent headaches, significant digital eye strain, and disrupted sleep patterns affecting individuals of all ages. Surprisingly, many fail to connect these problems […]

Roman Britain’s Hidden Health Crisis Revealed in Ancient Vindolanda Sewers
Researchers examining ancient sewer systems at the Roman fort of Vindolanda, situated near Hadrian’s Wall, have discovered compelling evidence of infections among the residents from three distinct intestinal parasites: roundworm, whipworm, and Giardia duodenalis. These parasites propagate primarily due to inadequate sanitation practices, often when food, drinking water, or hands become tainted with human waste. […]

Truly Free: Beyond Laundry for Gut Health & Home
If you’re actively working on restoring your gut health, yet continuing to clean your clothing with standard detergents, wipe down surfaces using chemical-laden sprays, and stocking your kitchen with items loaded with artificial colors and unhealthy oils, it’s time for a serious conversation. I’ve emphasized this point repeatedly, and I’ll keep doing so: achieving optimal […]

Avoid These 3 Habits to Fix Crepey Skin Issues
Let’s clarify an important distinction right away: crepey skin differs from wrinkled skin, though they often share underlying causes. Addressing crepey skin through targeted strategies can simultaneously benefit fine lines and wrinkles, providing a significant advantage for overall skin health. While incorporating beneficial products into your routine matters greatly, avoiding certain counterproductive habits is equally […]
EMDR Trauma Therapy: Science & Success Rates
Eye Movement Desensitization and Reprocessing (EMDR) is revolutionizing trauma therapy. This innovative approach helps countless individuals overcome painful memories. Discover the neuroscience driving EMDR and why it delivers such impressive results. Understanding EMDR Trauma Treatment EMDR follows eight structured phases designed to facilitate deep healing. Trained therapists guide clients through history-taking, treatment planning, and preparation. […]

Ronda Rousey vs Gina Carano Netflix Fight: Date, Stats, Ages
Netflix has recently revealed plans for its inaugural live mixed martial arts event, backed by Jake Paul’s MVP promotion, featuring two iconic female fighters who are far from novices in the intense world of combat sports. Ronda Rousey is set to stage a remarkable comeback on May 16, 2026, taking on women’s MMA trailblazer Gina […]

Autumn Skin Care: Transition Routine from Summer Dryness
Dermatologist Recommendations for Adapting Your Skin Care Routine and Products The combination of cooler, windy outdoor air and the dry heat from indoor heating systems inevitably draws moisture away from your skin, resulting in dryness, itchiness, and potentially even conditions like eczema. With shifting weather patterns, fluctuating humidity levels, and changing daily activities as seasons […]

Refreshing Blood Orange Margarita Recipe
Discover the Ultimate Blood Orange Margarita Elevate your cocktail game with this invigorating blood orange margarita, a simple yet stunning drink perfect for serving two or preparing in larger quantities for gatherings. This recipe combines the natural sweetness and vibrant ruby hue of fresh blood orange juice with the zesty kick of lime juice, smooth […]

Sleeping with Postpartum Belt: Safety Guide for Moms
Many new mothers wonder whether it is safe and advisable to wear a postpartum belt while sleeping. This question arises frequently as women seek ways to support their recovery after childbirth. Postpartum belts, also known as abdominal binders or support wraps, are designed to provide compression and stability to the abdominal area following delivery. They […]

Samson Dauda’s Epic Cable Push-Pull Arm Workout Routine
Samson Dauda’s dedication to packing on substantial muscle mass as he gears up to reclaim his spot at the top of the Mr. Olympia competition was vividly demonstrated in a recent training session. The renowned “Nigerian Lion” unveiled an intense push-pull arm workout perfectly suited for dominating the bodybuilding world anew. This routine offers a […]

Easy No-Boil Turkey Macaroni Casserole Recipe
Easy No-Boil Turkey Macaroni Casserole Discover the simplicity and deliciousness of this no-boil macaroni casserole, featuring lean ground turkey and a medley of fresh vegetables. The pasta cooks directly in the flavorful sauce within the baking dish, eliminating the need for separate boiling and reducing kitchen hassle. This comforting dish delivers hearty satisfaction with straightforward […]

Inverted Holy Land Map in 1525 Bible Shaped Global Borders
Precisely 500 years ago, the inaugural Bible featuring a map of the Holy Land emerged in 1525. This pioneering map contained a significant mistake: it was oriented incorrectly, depicting the Mediterranean Sea positioned to the east of Palestine. Nevertheless, a recent analysis from the University of Cambridge reveals how this flawed cartographic inclusion propelled concepts […]

Makeup Artist Bruna Dallo Builds Careers from Passions
Makeup professionals earn the title of artists for a very good reason. Mastering this craft to the point where it becomes a viable business demands exceptional talent and dedication. Although pursuing a career as a fitness or physique athlete calls for a distinct type of discipline and effort, those who step onto the competition stage […]

RSV Bronchiolitis Boosts Asthma Risk in Kids with Family History
A significant portion of full-term healthy babies, ranging from one-quarter to one-half, encounter respiratory syncytial virus (RSV) infection during their first year of life. Among these, approximately 2% to 3% develop small airway bronchiolitis and lower respiratory tract infections severe enough to necessitate hospital admission. Research drawn from large-scale population studies, bolstered by experimental evidence […]

Comprehensive Review Exposes Weak Evidence for Autism Alternative Therapies
A groundbreaking, large-scale quantitative examination of studies on complementary and alternative therapies for autism spectrum disorder has revealed a striking absence of robust proof supporting their effectiveness. Furthermore, the analysis highlighted a critical gap in safety evaluations, as numerous interventions have not undergone thorough testing for potential hazards. This extensive investigation was spearheaded by experts […]

Pairing Microdermabrasion with Other Facials Same Week
Brooklyn residents face a unique blend of urban challenges, from daily commutes and exposure to city pollutants to late-night activities and ongoing stress that can take a toll on the skin. It’s common for clients visiting our DUMBO location to inquire about the possibility of integrating microdermabrasion with additional treatments such as LED light therapy, […]

Video Gaming Tipping Point Harms Youth Health
Engaging in video games for over 10 hours weekly could start negatively influencing the dietary choices, sleep patterns, and body mass of young individuals, as revealed by recent research spearheaded by Curtin University and featured in the journal Nutrition. Study Overview and Participant Demographics This investigation involved surveying 317 students from five different universities throughout […]

Brandon Curry’s 2 Cable Lunge Variations for Epic Quads
Brandon Curry is gearing up to reclaim his top spot on stage at the 2026 finals in March, and he recently took to Instagram to showcase two creative exercises aimed squarely at developing his quadriceps. These movements offer a fresh way to intensify leg training sessions, and anyone can incorporate them into their routine with […]

Nasal Nanodrops Eradicate Brain Tumors in Mice Study
Scientists from Washington University School of Medicine in St. Louis, in collaboration with experts from Northwestern University, have pioneered a non-invasive technique to combat one of the deadliest and most aggressive types of brain cancer. This innovative approach utilizes meticulously engineered nanostructures composed of ultra-tiny materials that transport powerful anti-cancer agents directly into the brain […]

Nicotine Pouches Spark 763% Rise in Child Poisonings
Recent research highlights a dramatic surge in cases where young children have accidentally ingested nicotine pouches. Experts from the Center for Injury Research and Policy at the Abigail Wexner Research Institute of Nationwide Children’s Hospital, in collaboration with the Central Ohio Poison Center, reviewed data from U.S. poison control centers. Their analysis uncovered a staggering […]

Mind Trick Unlocks Childhood Memories via Body Illusion
Recent research indicates that temporarily altering individuals’ perception of their own bodies can significantly enhance the retrieval of personal memories, even those dating back to early childhood. This groundbreaking study, featured in Scientific Reports under the Nature portfolio, marks the pioneering demonstration that grown adults can more readily tap into their earliest recollections simply by […]

Master Face Pulls for Optimal Shoulder Strength and Health
What Are Face Pulls and Why Do They Matter for Your Shoulders? Building and maintaining muscle plays a crucial role in overall health and aesthetic appeal, yet many people mistakenly believe that only exercises capable of packing on significant mass deserve a spot in their routines. If an exercise fails to deliver massive gains, it’s […]

Simple DIY Guide: Clean Makeup Brushes at Home Effectively
Let’s be real: how long has it been since you last gave your makeup brushes a thorough cleaning? If you had to stop and think about it, chances are they’re overdue for some attention. This is one of those essential beauty maintenance tasks that everyone recognizes as important, yet it often gets pushed aside in […]

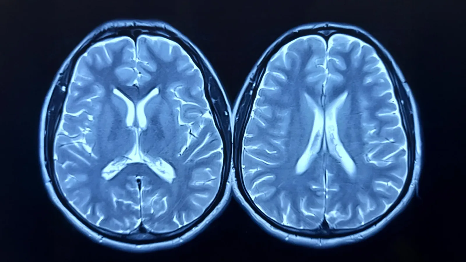
Pandemic Stress Aged Brains Even Without COVID Infection
Recent brain imaging research indicates that the COVID-19 pandemic could have sped up the mental aging process in individuals who never contracted the virus. This comprehensive UK-based investigation demonstrates how the pressures of lockdowns, social isolation, and widespread disruptions might have influenced brain health, particularly affecting older people, males, and those from lower socioeconomic groups. […]

Heavy Lifetime Alcohol Use Boosts Rectal Cancer Risk
Prolonged heavy alcohol consumption is strongly associated with a significant elevation in rectal cancer rates. Extensive research involving U.S. adults monitored over two decades reveals that individuals engaging in heavy drinking throughout their adult lives experience markedly increased risks compared to those who consume alcohol lightly. Remarkably, those who have ceased drinking entirely demonstrate no […]

Flavonoid-Rich Foods Like Tea, Berries, Chocolate Extend Lifespan
Recent scientific investigations have demonstrated that individuals who incorporate a broad assortment of flavonoid-packed foods into their daily meals—such as tea, various berries, dark chocolate, and apples—may significantly decrease their chances of encountering severe medical issues and could potentially enjoy an extended lifespan. This groundbreaking research was spearheaded by a collaborative group of experts from […]

5 Hidden Depression Triggers Neuroscientists Often Spot
As a psychiatrist with over four decades of clinical experience, I frequently encounter surprise when I share my perspective that the label of depression as a standalone diagnosis leaves much to be desired. Consider this analogy: if you were suffering from intense chest discomfort and consulted a heart specialist, would you be satisfied with a […]

EPA Repeal of Endangerment Finding Jeopardizes Air Quality
In the midst of a severe wildfire season not long ago, I stepped into our neonatal intensive care unit and was hit by the unmistakable odor of smoke. The polluted atmosphere had saturated our hospital’s air filtration mechanisms beyond capacity. Our team rushed to deploy extra air purification units, modified patient care protocols as feasible, […]

Holiday Connection Tips for Struggling Couples
6 Ways to Stay Connected Through the Holidays The holiday season is often depicted with sparkling lights and warm, intimate gatherings, yet for couples already facing relationship challenges, it can feel like an overwhelming burden pressing heavily on the heart. As a therapist, I’ve witnessed this pattern repeatedly among pairs seeking guidance, particularly those dealing […]

Unlocking Benefits of Methylated B Vitamins: Key Facts
Describing the significance of B vitamins for overall wellness barely scratches the surface of their importance. This group of eight vital nutrients—including thiamin, riboflavin, niacin, pantothenic acid, vitamin B6, biotin, folate, and vitamin B12—plays indispensable roles in maintaining optimal brain activity, synthesizing neurotransmitters, facilitating healthy methylation processes, and supporting numerous other physiological functions throughout the […]

Over 40 Measles Cases Surge at Florida University
A Measles Outbreak at a Florida College Sparks Major Concerns An outbreak of measles has struck a private university located in southwest Florida, prompting heightened worries regarding the rapid transmission of this highly contagious virus within close-knit academic environments. Authorities have confirmed more than 40 instances of the disease at Ave Maria University, positioning this […]

5 Top Face Washing Mistakes Sabotaging Your Skin
The five most frequent errors in washing your face can either enhance or ruin your skincare regimen, ultimately undermining the health of your complexion. Your everyday skincare regimen begins with proper cleansing, and executing this step accurately according to your specific facial skin characteristics can yield noticeable improvements almost immediately. Are You Cleansing Your Face […]

14th-Century Poem Fooled World on Black Death
14th-Century Poem Debunked Black Death Myths Historians from the University of Exeter have uncovered the origin of persistent myths surrounding the Black Death’s swift propagation through Asia. These misconceptions trace back to a singular 14th-century literary work by the poet and historian Ibn al-Wardi, composed in Aleppo around 1348/9. For generations, accounts of the plague […]

Study Reveals: Computer Mouse is the Germiest Spot on Desks
People invest considerable effort into maintaining spotless homes, yet there’s one frequently overlooked area that accumulates surprising levels of grime: the computer mouse or trackpad. Recent environmental sampling studies have underscored the critical need to include desk accessories like the mouse in regular cleaning regimens to prevent bacterial buildup. The Evidence Supporting Regular Mouse Cleaning […]

High-Protein Coconut Cream Pie Recipe
Easy High-Protein Coconut Cream Pie This delectable coconut cream pie comes together effortlessly, featuring a luscious filling crafted from coconut milk blended with half and half, crowned by a fluffy whipped cream topping. Pair it with our innovative cottage cheese protein pie crust for a satisfying treat that delivers indulgence alongside a generous protein boost, […]

AI Analyzes Routine Blood Tests for Spinal Cord Injury Predictions
Everyday blood samples, when enhanced through artificial intelligence, possess the potential to deliver precise early forecasts regarding the outcomes of spinal cord injuries. These tests are commonly conducted in hospitals on a daily basis and monitored longitudinally, offering valuable data. A groundbreaking investigation from the University of Waterloo has demonstrated that standard blood draws can […]

SMART Therapy Cuts Asthma Costs Effectively
A comprehensive meta-analysis reveals that implementing single maintenance and reliever therapy (SMART) for patients with moderate-to-severe asthma leads to notable reductions in healthcare expenditures through enhanced clinical outcomes. Cost Savings and Guideline Recommendations Although major asthma management guidelines strongly endorse SMART, the combination inhalers essential for this approach lack FDA approval for dual use as […]

Zach Fowle’s Top Indoor Rowing Workouts for Peak Fitness
Outside of his everyday routine in the suburbs—complete with a marketing career, a loving wife, a young child, and a family pet—Zach Fowle dedicates significant time to his ergometer. The steady, mechanical hum of the machine marks the countless miles he covers annually, all from the comfort of his home basement. At 38 years old, […]

Harvard Study: Prenatal Tylenol Raises Autism, ADHD Risks
A comprehensive analysis indicates that extended use of acetaminophen, commonly referred to as Tylenol, while pregnant could potentially elevate the chances of children developing autism spectrum disorder and attention-deficit/hyperactivity disorder (ADHD). Both researchers and regulatory bodies are now advocating for more restrained and minimal application of this medication pending clearer, more conclusive findings from ongoing […]

Guide to Selecting Low FODMAP Sourdough Bread
The Scientific Explanation: Why Certain Sourdough Breads Qualify as Low FODMAP Classic sourdough bread relies on just a handful of basic components: flour, water, salt, and a natural sourdough starter culture. This starter is teeming with wild bacteria and yeast that naturally ferment the dough, enabling it to rise while imparting its signature tangy flavor […]

Crunchy No-Bake Peanut Butter Chocolate Bars
Indulging in a delightful blend of sweetness, saltiness, and texture, these no-bake peanut butter bars offer a nutritious twist on traditional chewy treats. This recipe highlights the beloved pairing of peanut butter and chocolate, achieved through the use of pure, all-natural peanut butter combined with tiny chocolate chips, while Rice Chex cereal provides an surprising […]

Cannellini Beans and Greens with Kale Spinach
Beans and Greens represents a straightforward, fiber-rich dish prepared using creamy cannellini beans, fresh kale, tender spinach, aromatic garlic, and zesty lemon, all gently simmered together in a delicate broth. This nourishing recipe delivers a comforting experience while being incredibly simple to put together, taking just around 20 minutes from start to finish on the […]

15-Second Health Ads Outperform Longer Ones in Curbing Junk Food Cravings
Researchers from Edith Cowan University (ECU) have conducted a compelling investigation revealing that advertisements promoting healthy eating habits possess the remarkable ability to diminish cravings and reduce the desire to indulge in unhealthy foods. Intriguingly, their findings indicate that concise 15-second messages can sometimes surpass the effectiveness of conventional 30-second commercials in achieving these outcomes. […]

Top 10 Landmine Exercises for Strength, Power, Performance
The landmine device has existed in fitness circles for much longer than most people might imagine. Well before it emerged as a standard piece of gym equipment, weight trainers were improvising by wedging a barbell end into a wall corner to execute T-Bar Rows. This simple improvisation evolved into a highly effective tool for enhancing […]

12-3-30 Incline Walk vs Running: New Study Reveals Truth
The 12-3-30 treadmill routine has exploded in popularity across social media platforms. Originating on TikTok, where it has amassed more than 14 million views, this workout has emerged as one of the hottest fitness crazes in recent years. Proponents suggest that this straightforward incline walking protocol can significantly aid in shedding pounds and improving body […]

Exosome Facelift Facial NYC: Advanced No-Downtime Skin Renewal
If you’ve been exploring terms like “exosome facial in NYC,” “top exosome therapy in New York,” or “downtime-free anti-aging facial in Manhattan,” you’re part of a growing wave of interest. Exosome-based therapies have surged in popularity as cutting-edge regenerative skincare options, first popularized in South Korea and now transforming premium facial experiences across New York […]

Persistent Long COVID Symptoms: Impacts on Recovery and Daily Life
Persistent symptoms of long COVID are increasingly worrying numerous individuals well beyond their initial bout with the virus. During the recovery phase from COVID-19, a considerable proportion of patients encounter prolonged health challenges referred to as post-COVID conditions or long COVID. These issues can significantly disrupt everyday routines and require careful management for effective healing. […]

Brain Rhythms Behind Frequent Distractions Revealed
Researchers have uncovered fresh insights into the reasons why notifications or pop-ups so easily capture our focus. It appears that human attention operates on a cyclical basis, fluctuating approximately seven to ten times every second. This rhythmic pattern plays a vital role in survival mechanisms, as it stops individuals from fixating too intensely on a […]

Can Diet Alone Reverse Diabetes Without Surgery?
Achieving weight loss through non-surgical methods offers numerous benefits, including the avoidance of risks associated with invasive procedures that alter the gastrointestinal tract. Understanding the Debate Around Bariatric Surgery Professionals in the field of bariatric surgery strongly oppose descriptions that liken their procedures to extreme measures like internal jaw wiring or incisions into healthy tissues […]

Genetic Roots of Overlapping Mental Disorders Revealed
A groundbreaking genetic investigation demonstrates that numerous mental health conditions are deeply interconnected at the biological level, explaining why individuals frequently receive multiple diagnoses rather than just one. Credit: AI/ScienceDaily.com Understanding the Prevalence of Multiple Psychiatric Diagnoses An extensive collaborative effort involving scientists from around the world is providing fresh insights into a persistent mystery […]

Yellowstone Wolf Reintroduction: No Major Ecosystem Overhaul
The iconic narrative surrounding the reintroduction of wolves into Yellowstone National Park, often celebrated as sparking a monumental ecological transformation, might be considerably overstated according to recent scientific scrutiny. This legendary “mega-cascade” effect, purportedly driven by the wolves, appears far less profound than previously portrayed in popular accounts and some research publications. Challenging the Dramatic […]

NOTCH1 Methylation Test Reveals Hereditary Baby Heart Defects
Approximately one to two out of every 100 newborns enter the world with a congenital heart defect, commonly abbreviated as CHD, but the precise origins of these conditions frequently remain shrouded in mystery. Genetic specialists from University Medicine Oldenburg in Germany have introduced an innovative approach to ascertain whether variations in the NOTCH1 gene are […]

Clear + Brilliant Laser Facial NYC: Glow, Pores, Even Tone
Individuals searching for Clear + Brilliant in New York City typically seek tangible, noticeable improvements in their skin’s appearance. They desire a smoother overall texture, pores that appear cleaner and more refined, a brighter complexion, and skin that radiates health even under natural daylight conditions—not merely the temporary dewiness achieved immediately following a facial treatment. […]

Austin Dermatology: Boosting Skin and Mental Wellness
Skin health represents far more than just surface-level aesthetics; it serves as a vital indicator of overall well-being, encompassing both physical and psychological dimensions. In the vibrant city of Austin, dermatology practices have evolved to embrace a holistic methodology that addresses not only dermatological issues but also the profound mental health implications tied to skin […]

Key Metabolism Insights I Wish I’d Learned Before 35
In my twenties and early thirties, discussions about metabolic health were practically nonexistent, and even when mentioned, no one bothered to define what it truly entailed. The prevailing advice was straightforward and emphatic: stick to a low-calorie, low-fat approach. The belief was that adhering to this regimen would naturally lead to a slimmer figure, which […]
Weekly Digest
Top articles delivered to your inbox every week.
Interactive Feed
Cannellini Beans and Greens with Kale Spinach
Nutrition
RSV Bronchiolitis Boosts Asthma Risk in Kids with Family History
Science
Pandemic Stress Aged Brains Even Without COVID Infection
Science
Brain Rhythms Behind Frequent Distractions Revealed
Science
Effective Psychological Strategies for Dental Anxiety Relief
Mindfulness
Hydration Matters
Even mild dehydration can affect concentration, mood, and energy levels. Start your day with a glass of water before coffee — your body has been fasting for 7-9 hours.